Sơ đồ quan hệ – Lập bản đồ các hệ thống vô hình
Sau khi đã sử dụng Lưu đồ (Flowchart) để mô tả các quá trình tuần tự theo trình tự thời gian, chúng ta cần một công cụ Logic (Logic) để xử lý các mối quan hệ phức tạp, đa chiều, không theo tuyến tính thời gian. Đây là lúc chúng ta tiếp cận với mô hình thứ năm trong Logic tư duy: Thông qua “Quan hệ đồ” (Relationship Diagram) để sắp xếp và trực quan hóa các mối liên kết.
Quan hệ đồ là một mô hình vô cùng linh hoạt và mạnh mẽ, đóng vai trò then chốt trong việc nắm bắt cấu trúc tổng thể của các sự vật, đặc biệt là trong các hệ thống phức tạp và các mô hình kinh doanh có nhiều bên liên quan.
Nếu Cây Logic giúp chúng ta “phân rã” một vấn đề, Sơ đồ Ma trận giúp “định vị” các yếu tố, và Lưu đồ giúp “tuần tự hóa” một quy trình, thì Sơ đồ Quan hệ (Relationship Diagram) làm một nhiệm vụ hoàn toàn khác: nó làm sáng tỏ các mối liên kết chằng chịt, các dòng chảy tương tác và cấu trúc quyền lực ẩn giấu bên trong một hệ thống. Sức mạnh của nó, như sách đã chỉ ra, là khả năng biến những “mối quan hệ” vô hình thành một tấm bản đồ chiến lược hữu hình.
Khái niệm và Mục đích của Quan hệ đồ
Quan hệ đồ là công cụ trực quan hóa nhằm thể hiện các yếu tố cấu thành một sự vật, các mối quan hệ giữa người với người, sự liên đới, hoặc các mối quan hệ nhân quả (causal relationship). Khác với Ma trận đồ (Matrix Diagram) giúp sắp xếp thông tin tĩnh theo hai trục, Quan hệ đồ cho phép chúng ta vẽ ra mạng lưới các mối liên kết đang hoạt động, giúp người xem có cái nhìn trực quan về sự phức tạp bên trong.
Giá trị Logic cốt lõi:
- Nắm bắt Cấu trúc Tổng thể: Trong Logic tư duy, việc nắm bắt cấu trúc tổng thể của sự vật là cực kỳ quan trọng. Quan hệ đồ thực hiện điều này bằng cách chuyển đổi các mối quan hệ vô hình, khó nắm bắt thành một hình ảnh hữu hình. Nhờ đó, chúng ta có thể dễ dàng phân tích, sắp xếp và đưa ra kết luận nhanh chóng hơn.
- Làm rõ Lợi thế Cạnh tranh (Competitive Advantage): Đối với các nhà lãnh đạo (C-level) trong việc phát triển chiến lược và mô hình kinh doanh (Business Model), Quan hệ đồ là công cụ lý tưởng để làm nổi bật các yếu tố độc đáo và lợi thế đặc trưng của doanh nghiệp trong chuỗi giá trị và hệ sinh thái.
Ứng dụng Đa dạng của Quan hệ đồ trong Thực tiễn
Quan hệ đồ có tính linh hoạt cao, cho phép áp dụng vào nhiều khía cạnh khác nhau của hoạt động kinh doanh, từ thiết kế mô hình đến chiến lược tiếp cận khách hàng.
Lập Bản Đồ Mô Hình Kinh Doanh (Business Model Mapping)
Đây là ứng dụng giúp “giải phẫu” cách một công ty tạo ra, phân phối và thu về giá trị. Thay vì một bản mô tả dài dòng, một sơ đồ quan hệ có thể làm rõ ngay lập tức lợi thế cạnh tranh cốt lõi.
Khi trình bày một mô hình kinh doanh mới, việc chỉ mô tả bằng lời nói dễ gây mơ hồ, khó tạo ấn tượng sâu sắc. Quan hệ đồ giải quyết vấn đề này bằng cách vẽ ra tất cả các bên liên quan (Stakeholders) và cách họ tương tác để tạo ra giá trị.
Xem xét trường hợp của “Izumi Farm”, một doanh nghiệp bán rau hữu cơ trực tiếp. Nếu chỉ mô tả rằng họ “sử dụng công nghệ độc quyền để hướng dẫn nông dân, đảm bảo nguồn cung cấp rau hữu cơ chất lượng cao; đồng thời ký hợp đồng dài hạn với các nhà hàng gia đình để đảm bảo nhu cầu, và đã đầu tư vào hệ thống Logistics,” người nghe có thể cảm thấy khó hình dung.
Từ dòng chảy giá trị: Izumi Farm cung cấp “hướng dẫn kỹ thuật” cho nông dân, đổi lại họ nhận được “nguồn cung rau ổn định” về số lượng, chất lượng và giá cả. Sau đó, họ cung cấp nguồn rau ổn định này cho các nhà hàng, đổi lại họ nhận được “đơn hàng đều đặn” => Khi được trình bày dưới dạng Quan hệ đồ, người ta có thể lập tức thấy rõ:
- Các bên liên quan: Nông dân ký hợp đồng, Nhà hàng gia đình, Công ty Izumi Farm, và hệ thống Logistics.
- Các mối quan hệ độc đáo: Sự liên kết giữa công nghệ trồng trọt độc quyền (lợi thế của công ty), nguồn cung chất lượng (lợi thế của nông dân), và nhu cầu ổn định (lợi thế của nhà hàng).
Cũng giống như việc “Làm thế nào để giải thích mô hình kinh doanh phức tạp của một siêu ứng dụng?” Một sơ đồ quan hệ sẽ là công cụ hoàn hảo. Nó sẽ đặt “Nền tảng Grab” ở trung tâm, kết nối với ba nhóm đối tượng chính: Người dùng, Tài xế, và Nhà hàng/Cửa hàng. Các mũi tên sẽ thể hiện các dòng chảy hai chiều: dịch vụ (chuyến đi, đồ ăn), tiền tệ (cước phí, hoa hồng, khuyến mãi), và quan trọng nhất là dữ liệu. Sơ đồ này sẽ giúp người xem hiểu ngay lập tức sức mạnh của “hiệu ứng mạng lưới” (network effect) – càng nhiều người dùng thì càng thu hút nhiều tài xế và cửa hàng, và ngược lại.
Sự trực quan này giúp người trình bày và người tiếp nhận thông tin nhanh chóng đạt được sự đồng thuận và chia sẻ thông tin hiệu quả hơn, từ đó tăng tốc độ ra quyết định.
Phân tích Quan hệ Xã hội (Social Relationship Diagram)
Trong các hoạt động bán hàng hoặc đàm phán cấp cao, việc hiểu rõ mạng lưới quan hệ và sức ảnh hưởng (influence) bên trong tổ chức khách hàng là chìa khóa thành công.
Quan hệ đồ còn bao gồm “Social Relationship Diagram” (Xã hội Quan hệ đồ), giúp trực quan hóa mối quan hệ giữa các cá nhân và quyền lực của họ. Một nhân viên kinh doanh có thể sử dụng biểu đồ này để xác định:
- Ai là người ra quyết định cuối cùng?
- Ai là người có ảnh hưởng lớn nhất đến người ra quyết định (ví dụ: cấp trên trực tiếp hoặc đồng nghiệp có thâm niên)?
Việc nắm rõ cấu trúc này cho phép đội ngũ kinh doanh xây dựng chiến lược tiếp cận khôn ngoan hơn, ví dụ như thuyết phục cấp trên có ảnh hưởng tới người phụ trách, để tăng hiệu quả đàm phán.
Phương pháp Kiến tạo (Construction Methodology)
Vì Quan hệ đồ có tính linh hoạt cao, việc xây dựng nó cần tuân thủ một quy trình Logic để đảm bảo tính hữu dụng.
- Xác định Yếu tố Cốt lõi: Bắt đầu bằng việc xác định chủ đề hoặc Luận điểm cốt lõi (Issue), sau đó liệt kê từ ba đến sáu yếu tố quan trọng liên quan.
- Liên kết và Trực quan hóa: Sử dụng các mũi tên (arrows) để kết nối các yếu tố, thể hiện mối quan hệ, dòng chảy, hoặc sự ảnh hưởng.
- Tinh chỉnh và Bố cục: Sắp xếp vị trí và bố cục của các yếu tố để tối ưu hóa sự rõ ràng và giúp người xem dễ dàng nắm bắt cấu trúc tổng thể. Ví dụ, trong mô hình “5F” (Five Forces), việc sắp xếp các yếu tố theo chiều dọc (các mối quan hệ cạnh tranh) và chiều ngang (dòng chảy giao dịch) giúp dễ dàng nắm bắt tổng thể hơn.
Lập Bản Đồ Các Bên Liên Quan (Stakeholder Mapping)
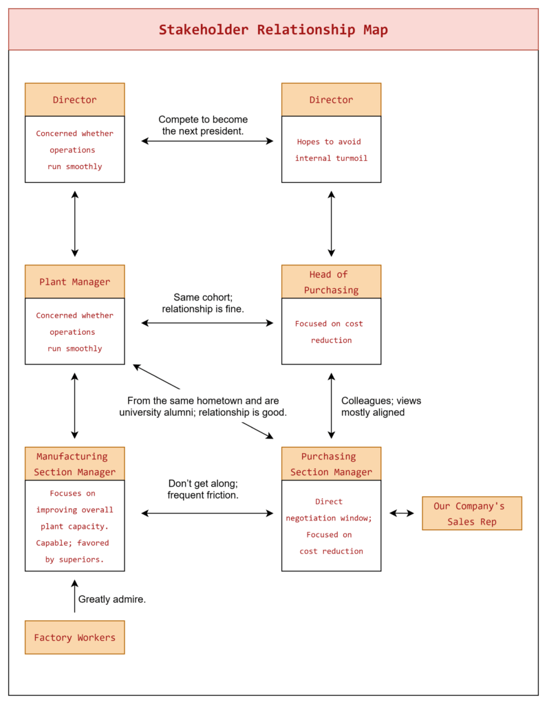
Trong bất kỳ dự án hay cuộc đàm phán nào, thành công không chỉ phụ thuộc vào người ra quyết định cuối cùng, mà còn phụ thuộc vào mạng lưới ảnh hưởng phức tạp xung quanh họ. Sơ đồ quan hệ giúp vạch ra tấm bản đồ quyền lực này.
Lấy ví dụ về một nhân viên kinh doanh đang cố gắng bán hàng cho một nhà máy. Sơ đồ quan hệ không chỉ vẽ ra sơ đồ tổ chức chính thức, mà còn vạch ra các mối quan hệ phi chính thức: “trưởng phòng mua hàng và giám đốc nhà máy cùng thời, quan hệ không tệ”, “trưởng phòng sản xuất và trưởng phòng mua hàng không hợp nhau”, nhưng “trưởng phòng sản xuất lại có quan hệ tốt với một vị giám đốc khác vì là đồng hương và cựu sinh viên”. Tấm bản đồ này giúp nhân viên kinh doanh nhận ra rằng, để thuyết phục được trưởng phòng mua hàng, có lẽ anh ta cần tác động thông qua vị giám đốc “đồng hương” kia.
Khi triển khai một dự án khu đô thị lớn, nhà quản lý dự án sẽ phải lập một bản đồ các bên liên quan vô cùng phức tạp: Chính quyền địa phương (quan tâm đến quy hoạch, thuế), Cộng đồng dân cư (quan tâm đến tiếng ồn, môi trường), Nhà đầu tư (quan tâm đến lợi nhuận), Các nhà thầu phụ (quan tâm đến tiến độ thanh toán), Các nhà hoạt động môi trường… Sơ đồ sẽ không chỉ liệt kê, mà còn chỉ ra mức độ ảnh hưởng và mối quan tâm của từng nhóm, giúp nhà quản lý xây dựng một chiến lược giao tiếp và quản trị rủi ro hiệu quả.
Lập Bản Đồ Cấu Trúc Ngành (Industry Structure Mapping)
Đây là ứng dụng ở tầm vĩ mô, giúp phân tích “luật chơi” của cả một ngành công nghiệp.
Mô hình 5 Áp lực Cạnh tranh của Michael Porter: Đây là một trong những sơ đồ quan hệ kinh điển và mạnh mẽ nhất. Thay vì nhìn vào các đối thủ một cách đơn lẻ, mô hình này vẽ ra một bức tranh toàn cảnh về các áp lực đang định hình nên lợi nhuận của một ngành, bao gồm: Đối thủ trong ngành, Khách hàng (quyền lực thương lượng), Nhà cung cấp (quyền lực thương lượng), Sản phẩm thay thế, và Đối thủ tiềm năng mới. Sơ đồ này giúp các nhà chiến lược hiểu được mức độ hấp dẫn của một ngành và xác định các yếu tố then chốt để xây dựng lợi thế cạnh tranh.
Tính Tự do Cao và Thử thách Logic
Sự linh hoạt cao của Quan hệ đồ cũng đi kèm với những thách thức Logic nghiêm trọng, đòi hỏi sự trưởng thành trong tư duy của người sử dụng.
Yêu cầu về Trực giác (Intuition) và Kinh nghiệm
Do Ma trận đồ dạng tọa độ (Coordinate Matrix) và Quan hệ đồ có độ tự do cực kỳ cao trong việc lựa chọn các trục hoặc các mối liên kết, chúng đòi hỏi người phân tích phải có “cảm nhận” (personal feeling) sâu sắc.
Một Quan hệ đồ đơn giản và có ý nghĩa đòi hỏi phải có sự tích lũy kinh nghiệm và trực giác (Intuition). Nếu thiếu kinh nghiệm, người ta có thể vẽ ra một biểu đồ phức tạp nhưng lại không có giá trị Logic, không dẫn đến bất kỳ kết luận hay hành động cụ thể nào. Quá trình này không chỉ là khoa học mà còn là nghệ thuật (xử lý sự phức tạp).
Để mài giũa trực giác này, các nhà quản lý được khuyến khích không chỉ học thuộc các mô hình sẵn có mà còn phải thực hành bằng cách cải tiến các Quan hệ đồ hiện có (như mô hình 5F), hoặc cố gắng phân tích các biểu đồ phức tạp và tinh xảo khác.
Cảnh báo về “Hoàn thành là Mục đích”
Cũng giống như các Khung tư duy (Framework) khác, mục đích của việc xây dựng Quan hệ đồ không phải là để “hoàn thành” nó một cách đẹp mắt. Nếu người làm báo cáo chỉ tập trung vào việc tạo ra một hình ảnh trực quan mà không thể rút ra được một kết luận phân tích hoặc thông tin hữu ích nào từ đó, thì đó là sự lãng phí thời gian và Logic.
Một công cụ Logic chỉ thực sự có giá trị khi nó phục vụ cho mục đích: nhanh chóng đưa ra kết luận có sức thuyết phục. Do đó, khi vẽ Quan hệ đồ, người tư duy phải luôn tự hỏi: “Mục đích của việc tạo ra mô hình này là gì?” và “Thông điệp nào tôi muốn truyền tải thông qua hình ảnh này?”.
Sự kết hợp giữa tư duy Logic chặt chẽ (để chọn lọc yếu tố) và tư duy Sáng tạo (Creative Thinking) (để tạo ra các liên kết độc đáo) là chìa khóa để biến Quan hệ đồ trở thành một vũ khí cực kỳ mạnh mẽ trong kho công cụ Logic của các nhà lãnh đạo.
Nguy cơ của “Bản Đồ Sai Lệch” (The Risk of a Flawed Map)
Chất lượng của một sơ đồ quan hệ phụ thuộc hoàn toàn vào kiến thức và sự am hiểu của người vẽ. Một sơ đồ được vẽ ra bởi một người thiếu kinh nghiệm, bỏ sót một bên liên quan quan trọng hoặc vẽ sai một dòng chảy giá trị, sẽ trở nên cực kỳ nguy hiểm. Nó không chỉ vô dụng, mà còn tạo ra một ảo giác sai lầm về sự thấu hiểu, dẫn đến những quyết định chiến lược tai hại. Đây là lý do sách nhấn mạnh rằng các yếu tố đưa vào sơ đồ cần cố gắng đảm bảo tính MECE, đặc biệt là không được bỏ sót những nhân tố quan trọng.
Sự Tĩnh Tại của Sơ Đồ vs. Thực Tế Động của Mối Quan Hệ
Một sơ đồ quan hệ chỉ là một “bức ảnh chụp nhanh” tại một thời điểm. Tuy nhiên, các mối quan hệ, quyền lực, và mô hình kinh doanh trong thực tế lại liên tục biến đổi. Bản đồ quyền lực trong công ty khách hàng có thể trở nên lỗi thời ngay khi có một người được thăng chức hoặc nghỉ việc. Nguy cơ nằm ở chỗ chúng ta có thể quá tin vào tấm bản đồ tĩnh mà quên đi rằng lãnh thổ thực tế đang thay đổi từng ngày.
Sự Phức Tạp Vượt Quá Khả Năng Trực Quan Hóa
Đối với những hệ thống cực kỳ phức tạp (ví dụ: chuỗi cung ứng toàn cầu, thị trường tài chính), một sơ đồ quan hệ 2D có thể nhanh chóng trở thành một “sơ đồ mì spaghetti” – một mớ các đường thẳng và hộp chữ rối rắm, làm che khất vấn đề hơn là làm sáng tỏ nó. Công cụ này cũng có giới hạn của nó, và khi sự phức tạp vượt ngưỡng, chúng ta cần đến những công cụ phân tích hệ thống khác mạnh mẽ hơn.




